|

Предлагаемое устройство предназначено для плавного
переключения обычной сетевой елочной гирлянды с частотой 0,2...2Гц.
Яркость свечения ламп можно регулировать. Предполагается использование
гирлянды напряжением питания 220В, мощностью не более 100 Вт.
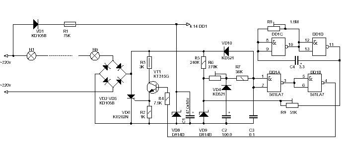
Принципиальная схема автомата переключения изображена на рис.1. Частотой
переключения управляет мультивибратор, собранный на элементах DD1.3,
DD1.4. Сдвиг момента открывания тиристора VD6 от начала полупериода
сетевого напряжения происходит из-за задержки переключения инверторов на
логических элементах DD1.1 и DD1.2, формируемой цепью R6, R7, R9, С3. В
каждом полупериоде напряжения сети конденсатор С3 медленно заряжается
через резисторы R5, R6, R7 и быстро разряжается после переключения
элементов DD1.1, DD1.2 через диод VD10 и открывшийся тиристор VD6.
Начальный сдвиг фазы напряжения, определяющий яркость свечения ламп
гирлянды, устанавливают подстроечным резистором R6. Желаемую частоту
переключения мультивибратора устанавливают подстроечным резистором R8.
Конденсатор С4 лучше всего выбрать неполярным. Допускается применение
оксидного конденсатора с малым током утечки.
При налаживании устройства следует помнить, что его элементы находятся под
напряжением сети. Сначала отключают один из выводов диода VD11 и
налаживают регулятор мощности так, чтобы при перемещении движка резистора
R6 освещенность ламп гирлянды изменялась от нуля до номинальной. После
подключения диода VD11 подстроечным резистором R8 устанавливают желаемую
частоту переключения гирлянды. Подстроечным резистором R9 добиваются,
чтобы конденсатор С2 успевал полностью заряжаться за полупериод
переключения мультивибратора; это обеспечивает плавность переключения
гирлянды.
При необходимости мощность гирлянды может быть увеличена. Для этого
тиристор КУ202К должен быть установлен на теп-лоотводящий радиатор, а
диоды моста заменены на поддерживающие соответствующий ток нагрузки (их
также придется установить на радиаторы). Если же вместо тиристора
использовать симистор КУ208, то диодный мост вообще не потребуется, а
мощность гирлянды может быть доведена до 2 кВт.
Приведенная схема реализует простейший световой эффект - плавное мигание
ламп. Она является одной из самых примитивных конструкций автоматов
световых эффектов.
|